Genesis Global Group
Genesis Biotechnology Group
GD3

You will now be redirected to the GD3 website

Genesis Biotechnology Group is a proud member of Genesis Drug Discovery & Development (GD3), a fully integrated CRO providing services to support drug discovery programs of our clients from target discovery through IND filing and managing Phase I-III clinical trials.

Learn more about GD3
Search

Leap-to-lead

Leap-to-Lead is an Improvement Over HTS

Get more efficient, potent and soluble leads

Leap-to-Lead Improvement
*Top 3 fragment and analog hits per target.

Overview of Leap-to-Lead Projects

Leap-to-Lead Platform Outcome Leap-to-Lead Platform Outcome 2
*Top 5 active compounds per stage.

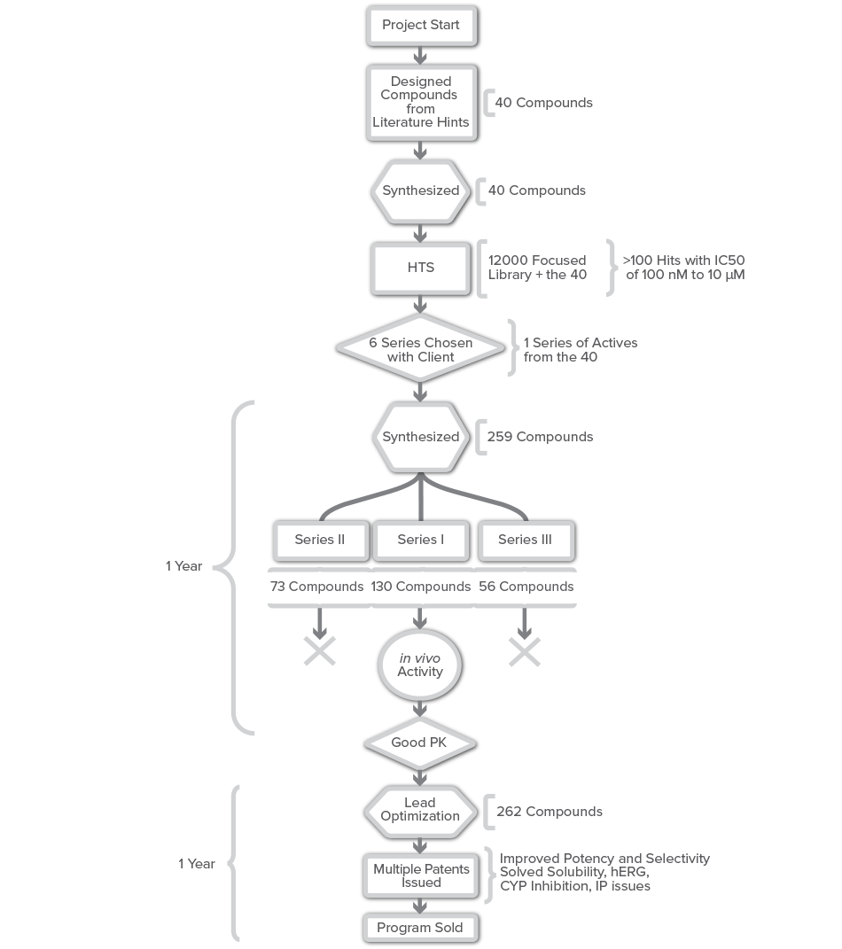
Case Study A: Discovery to Preclinical Development

  • Served as a customized chemistry department for a small biotech
  • Difficult target and assay
  • Leads substantially improved over hits despite long SAR cycles
  • Program sold to Pharma
Case Study A: Discovery to Preclinical Development

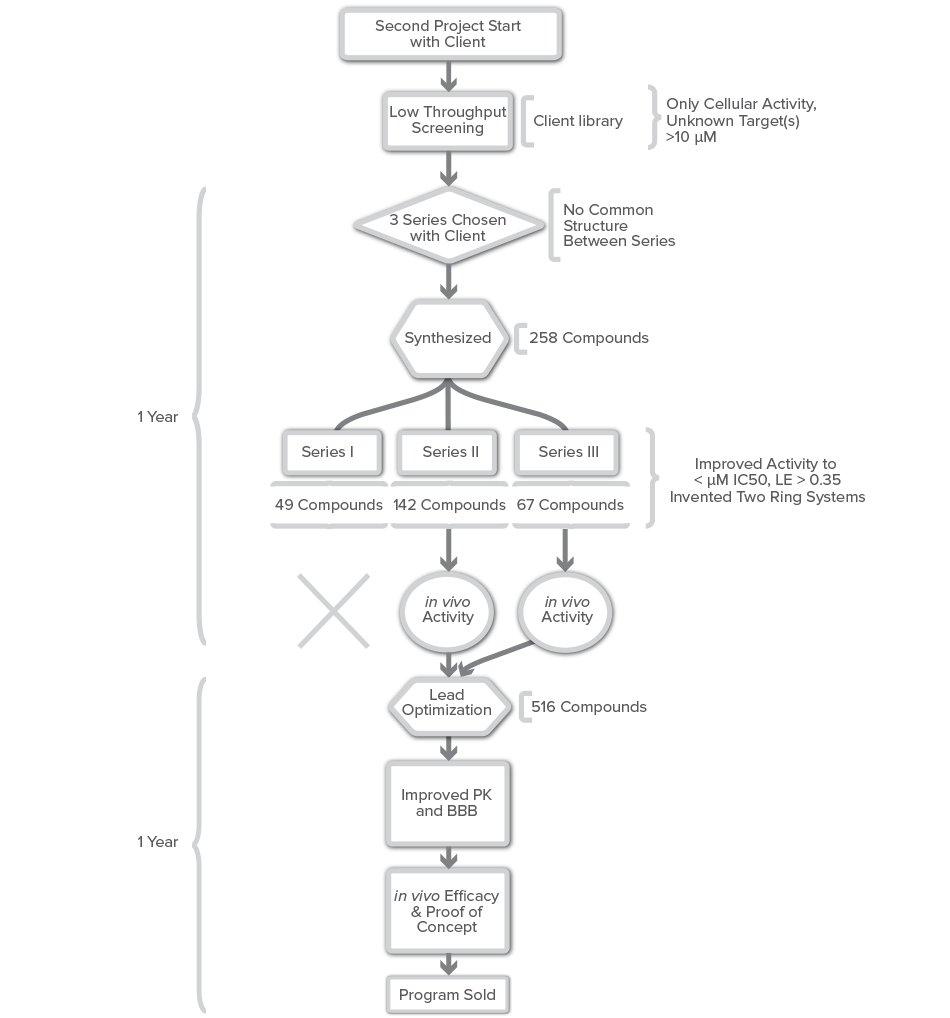
Case Study B: Screening Hits to Patented Leads

  • Served as the chemistry department for a virtual biotech
  • Patents issued in congested IP space
  • Program sold to Pharma
Case Study B: Screening Hits to Patented Leads

Case Study D: Early Lead to Clinical Candidate

  • Served as a complimentary chemistry team for a medium sized biotech
  • Improved pharmaceutical properties allowed in vivo activity
  • Program met external milestone
Case Study D: Early Lead to Clinical Candidate